周末游戏网2025-03-05
在游戏行业的深夜,小许家中的电视屏幕被课件占据,这已是他坚持自学人工智能(AI)技术的第三百多个夜晚。作为游戏公司的一员,他敏锐地察觉到AI正逐渐渗透进游戏产业的各个环节,尽管他的公司尚未将AI应用于代码研发,但小许深信,这只是时间问题。面对游戏圈内的裁员潮,他相信多一项技能就多一条路。
小许并非个例,越来越多的游戏从业者开始主动学习AI技术,无论是出于公司的要求还是个人的动力。一些游戏公司甚至为员工购买AI软件,以促进AI在工作中的应用。比如,有游戏开发者就经常使用DeepSeek等工具来搜索文献或制定项目计划。

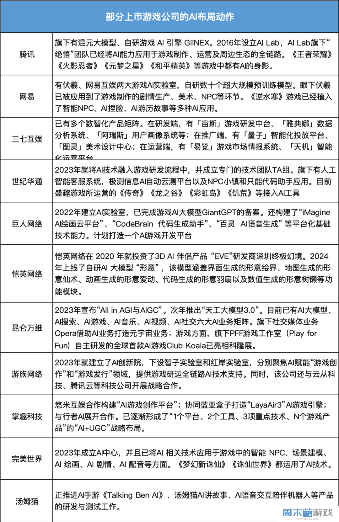
游戏公司对AI的布局同样不遗余力。过去几年,众多游戏公司加大了在AI领域的投入。一些领先的公司已经将AI应用于游戏美术、研发、发行和本地化等多个方面,并且进度正在不断加快。当被问及未来是否会侧重于AI人才的招募时,有公司明确表示将优先考虑拥抱AI技术人才。
DeepSeek的流行更是将游戏行业对AI的讨论推向了新的高度。腾讯、网易、游族等游戏巨头纷纷宣布与DeepSeek合作,将AI技术融入游戏中,以提升NPC的自主性和互动性。例如,腾讯的《和平精英》已经植入了DeepSeek的数字代言人“吉莉”,并正在进行灰度测试,预计很快将面向用户开放。网易的《逆水寒》也采用了DeepSeek技术,其手游人工智能策划负责人表示,DeepSeek将为玩家带来更多自由度和前所未有的体验。

除了大厂,中小游戏创业团队也在借助DeepSeek进行文档搜索、逻辑推理和代码设计。一位正在开发AI卡牌UGC的游戏开发者透露,他们的团队已经开始使用DeepSeek生成通用代码,这对游戏卡牌的命名、故事线的完善以及代码生成都有显著提升。另一个开发3D AI乙游《如意情探》的团队则表示,DeepSeek的调用成本是他们之前使用模型的二十分之一。
游戏厂商认为,DeepSeek等AI技术将为游戏团队提供更多的机遇窗口,通过低成本方案激发创造力,提升研发效能,实现差异化创新,从而获得“弯道超车”的机会。未来,可能会有更多细分玩法和创意在AI游戏中率先诞生。

为了在未来的竞争中占据更多席位,游戏厂商的AI布局正在加速。三七互娱在2024年就投资了超过五家AI技术公司。腾讯、网易、巨人网络等公司则构建了以自研大模型为核心的全方位基础能力。例如,腾讯依托《王者荣耀》搭建了开悟平台,推出了围棋AI程序“绝艺”和智能决策AI“觉悟”。巨人网络则将自研的GiantGPT、BailingTTS等大模型应用到公司核心游戏中。

随着游戏公司AI布局的加速,游戏从业者也纷纷投身于相关技术的学习与应用,以满足企业日益多元化的需求。游族网络、盛趣游戏等公司都鼓励员工探索和学习AI技术,并定期组织AI相关的培训课程。盛趣游戏甚至计划举办AI游戏及应用大赛,以激励全球开发者探索AI在游戏及各类应用场景中的创新。

游戏行业对AI技术人才的渴求日益增加。一些公司甚至以百万年薪招募游戏AI算法负责人。世界经济论坛的《2025年未来就业报告》显示,大多数受访企业计划在2025年到2030年培训员工,以更好地利用AI工作。游戏+AI的复合型人才正逐渐成为行业内的香饽饽。
相关推荐
青丝影院免费观看电视剧策驰,畅享最新热门剧集,无广告无弹窗观看体验
周末游戏网2025-03-06
精华液不同类型的区别,44岁女性可以使用吗?
周末游戏网2025-03-05
今日深夜男科:哪款游戏让你屡屡安利失败?
周末游戏网2025-03-05
蘑菇官网入口免费访问,轻松获取最新资讯和优惠活动
周末游戏网2025-03-05
成品视频CRM网站入口的作用与优势:如何提升视频制作公司的工作效率?
周末游戏网2025-03-05